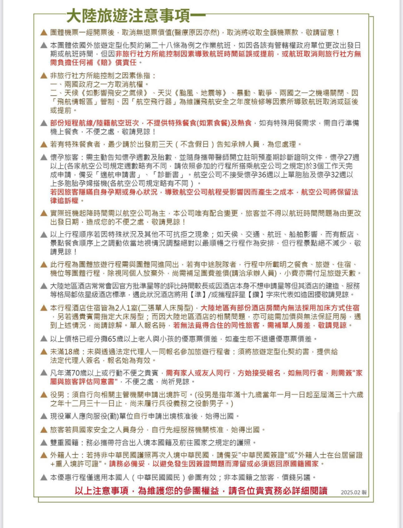
|
|
澳門航空
|
地 點
|
起飛時間
|
到達時間
|
|
NX-657
|
高雄Q澳門
|
09:00
|
10:40
|
|
NX-668
|
澳門Q高雄
|
12:25
|
13:50
|
i請旅客於起飛前2小時報到,並務必於登機前45分再次確認登機門是否變更,以免有來不及登機之情形發生。
i如遇航空公司航班變動,本公司保有最後變動之權利。i拖運行李每人限一件(20公斤)
|
第1天
|
高雄Q澳門v(人工島
或 橫琴關口過關)珠海【遠觀港珠澳大橋、城市陽台、日月貝歌劇院(外觀)】v廣州南站🚄(搭乘動車)桂林【夜車遊兩江四湖】
|
※今日集合於國際機場,待專人辦妥登機手續後,搭乘豪華客機飛往【澳門】,隨後經由人工島口岸 或
橫琴口岸過關至【珠海】。
u珠海:珠海也叫百島之城,慢節奏的生活,浪漫的海濱風光使得這裡非常宜居。珠海離澳門很近,在市區的情侶路上除了看海景,還可以看到澳門市區。珠海漁女和貝殼形狀的珠海歌劇院是珠海的地標。珠海市區並不大,很多人都會騎行或者漫步情侶路來欣賞市區風光。
u港珠澳大橋:港珠澳大橋是目前世界最長的跨海大橋,也是中國首個大型跨境海上橋隧綜合專案。這項超級工程經歷9年建設,全長55公里,包括三座斜拉橋和三座城市的連接線路,溝通珠三角地區。
u城市陽台:香爐灣城市陽台位於情侶中路香爐灣畔,打造集濱海休閒、旅遊、風情體驗、濱水娛樂於一體的公共服務中心節點。
u日月貝歌劇院:中國唯一建設在海島上的歌劇院——珠海歌劇院2010年4月28日將動工建設,選址位於情侶路野狸島海濱,憑海臨風,選址獨具特色。
※溫馨小提示:高雄飛澳門此班機機上僅提供簡易輕食 (如熱狗堡),此日為配合搭乘動車前往桂林的班次時間,晚餐時間會稍晚享用。

▲早餐:請自理/午餐:珠海風味RMB
50/晚餐:澳門酒家RMB
50
▲住宿:(國際品牌)
高新華美達酒店/或
美居酒店/或同級
|
第2天
|
桂林【靖江王府~獨秀峰、東西巷、逍遙樓】v陽朔【印象劉三姐(新貴賓)、西街(洋人街)】
|
u靖江王府:靖江王城坐落於廣西壯族自治區桂林市灕江西岸,是明朝藩王靖江王朱守謙的藩王府,始建於洪武五年(西元1372年)洪武二十五(西元1392年)年建成,靖江王城外圍有中國國內保存最完好的明代城牆。由於靖江王城地處桂林市城市中心地區,因而有「閱盡王城知桂林」之說。
u獨秀峰:獨秀峰位於桂林市中心的靖江王城之內,是桂林有名的奇峰。登上獨秀峰可環望四處城區景色,而山上的一些古今名人石刻也是看點,爬到峰頂後,可以從上而下觀四周群峰和之下的靖江王府,鳥瞰桂林城,並且攀頂總會有心胸開闊之感。
u東西巷:位在桂林市中心靖江王府正陽門前的東西巷,就像一部時光收錄機,收納了老桂林的市井生活風貌,是一個集旅遊、休閒、文化、購物、餐飲、娛樂、客棧為一體綜合性商業街區,也見證了桂林城自唐代武德年間建城後近1400年的歷史興衰。
東西巷早在明清時期就盛極一時,鼎盛時還有“青龍白虎”寶地之美譽。
u逍遙樓:逍遙樓歷史悠久,雖然在抗日戰爭被消毀,但是後來經過重修仍保留一部分古舊建築風貌,還可以欣賞到美麗桂林巿區景色,是一個不錯的好地方。坐落在桂林市區,灕江岸邊,旁邊是跨江的大橋。
白天的時候,站在逍遙樓上,可以俯瞰灕江,看馬路上熙熙攘攘的人流和車流。
u西街:已有1400多年的歷史。西街全長517米,大理石路面,呈彎曲的S形,房屋建築古色古香,地方特色濃厚。薈翠於街市的各種旅遊紀念品、小吃、酒吧及來自世界各地的遊客帶著異域的萬種風情,讓你走在這條街上感覺很特別。
u印象劉三姐:演出以印象、劉三姐為主題,將劉三姐經典山歌、廣西少數民俗風情、漓江漁火等元素創新組合。不著痕跡的融入山水,還原於自然,成功注釋了人與自然的和諧關係,創造出天人合一的境界,被譽為【與上帝合作之傑作】。
▲早餐:酒店內用/午餐:江舟一品中式合菜RMB
50/晚餐:野菌火鍋風味RMB
50
▲住宿:(當地品牌)
新西街酒店(主樓~新裝修)/或
康鉑酒店/或同級
|
第3天
|
陽朔【銀子岩、車遊十里畫廊、船遊漓江(興坪碼頭)、興坪古鎮】
|
u銀子岩:旅遊渡假風景區集自然、人文景觀於一體、千畝桃林、錯落其間、呈現一派速人的田園風光,銀子岩屬層樓式岩洞、包含了下洞、大廳、上洞三部、繪集了不同年代發育生長的各種類型的鐘乳石
洞、特色景點數十個、以音樂石屏、廣寒深宮、雪山飛瀑、三絕、佛祖論經、獨柱擎天、混元珍珠等。
u車遊十里畫廊:十里畫廊名字的由來是因為沿路風景如畫,田野、村莊、山坡,像電影的慢鏡頭一樣,在你眼前一一滑過,猶如自然界的畫廊一般,秀麗華美。
u船遊漓江:漓江岸群峰壁立,峭拔神奇,河流依山而轉,秀麗山水相輝映,彷彿青綢綠帶,盤繞在萬點峰巒之間,奇峰峽岸,碧水縈回,削壁垂河,青山浮水,風光旖旎,猶如一幅百里畫卷。乘船遊歷於奇山秀水之間,漫步在興坪古鎮的街頭,融合自然、古典與古樸,體驗另一番人生境界。更能深切體驗陽朔興坪旅遊景點,感受桂林山水之精華所在。
u興坪古鎮:興坪---灕江上一顆璀璨的明珠,位於陽朔縣東北部,距縣城25公里。20元人民幣的背面圖景就是在興坪。各類磚瓦結構的古建築大部分保存完好。古街的東南側獅子旦為熙平縣城遺址。城牆輪廓尚清,隨處可見古磚瓦陶瓷殘片,只是原來車馬來往人看人的繁華縣城,呈現出一派青山幽幽、村舍幾座的肅靜氛圍。令人不解的是,傳說為建縣時所種的一株8人方可合抱的古榕樹,仍枝繁葉茂,其根須竟將5尊菩薩、一塊重約20噸的大石頭吞進樹裡,仿佛是在向人們訴說著古鎮一千七百三十多年來的歷史滄桑……
▲早餐:酒店內用/午餐:芋頭宴RMB
50/晚餐:啤酒魚風味RMB
50
▲住宿:(當地品牌)
新西街酒店(主樓~新裝修)/或
康鉑酒店/或同級
|
第4天
|
陽朔v桂林【象鼻山、榕杉湖景區(古南門、黃庭堅系舟處、唐景崧故居)、山水間秀(VIP席)】
|
u象鼻山:又稱象山,位於中國廣西桂林市內,桃花江與漓江匯合處,是桂林的城徽。象山公園是桂林最著名的公園之一,以象山為主景,以桃花江、漓江、愛情島等襯托。象鼻山形狀好像一隻飲水的大象,鼻子伸進水中。象鼻山上有一座塔,名曰普賢塔,東邊有一山洞,曰水月洞,洞中有水流過。
u榕杉湖景區:水體相連的連心湖。以陽橋為界,東為杉湖,西名榕湖,因湖岸生長的榕樹,杉樹而得名。唐宋時期為,為人工開掘的城南護城河,稱為南陽江。元代稱為鑒湖,明代城池擴建,成為內湖。兩江四湖環城水系中最能體現“城在景中,景在城中”的山水格局。兩湖開鑿至今已逾千年,孕育了無數才人,留下不少古跡。
u古南門:是宋代桂林城南門,為宋代景定三年至五年間(1262年~1264年)朱祀孫主持建造,時稱為威德門,城門上刻有古南門三個字,為郭沫若所書,昔時城門上,生長一株古榕樹,樹根沿城牆盤錯而下,因此,又叫《榕樹門》,城門樓叫《榕樹樓》,湖畔的千年古榕樹,依舊枝葉婆娑,濃蔭灑綠,於盛夏時節,榕蔭涼風習習,而榕城古蔭為《桂林續八景》之一。
u黃庭堅系舟處:在榕湖北岸,古南門前,榕蔭亭側。崇寧二年北宋大詩人黃庭堅被謫宜州,崇寧三年經桂林,遍覽名山,泊舟此岸。他寫的《到桂州》雲"桂嶺環城如雁蕩,平地蒼玉忽
峨; 李成不在郭熙死,奈此百嶂千峰何",融進個人的不幸遭遇,也表達了對桂林山山水水的深厚情意。南宋理學家張知靜江府時,在系舟處建榕溪閣,以志懷念。閣久廢,1955年在舊址建榕蔭亭,其後又立碑其側,題為"黃庭堅系舟處"。
u唐景崧故居:唐景崧故居建於清康熙年間,位於廣西壯族自治區灌陽縣新街鄉江口村,佔地約410平方米,為磚木穿鬥式結構,梁、枋、門楣等均雕刻人物故事或龍鳳花草蟲魚等,具有一定的歷史、藝術、科學價值。
u山水間秀:《山水間》是應用國際一流舞臺技術、以桂林風情歌舞與精品雜技綜合表演藝術形式、以一個奇特的角度為觀眾講述桂林山水故事的旅遊舞臺秀。將桂林群峰之形、秀水之態、人物之色、田園之美、神仙之奇和生活之趣揉入跌宕起伏的劇情,以神奇玄幻的藝術表現手法為觀眾打造全景視聽體驗。
▲早餐:酒店內用/午餐:韓式烤肉RMB
50/晚餐:阿甘酒家RMB
50
▲住宿:(國際品牌)
高新華美達酒店/或
美居酒店/或同級
|
第5天
|
桂林【伏波山】🚄(搭乘動車-需經廣州南站轉乘或廣州換乘旅遊巴士)珠海【華髮商都購物商城】
|
u伏波山:位於廣西桂林漓江之濱,是一座依水傍水的孤峰,漢代時伏波將軍馬援南征曾經過此地,故得名。唐代時山上曾建有伏波將軍庭。伏波山又因孤峰雄峙,半枕陸地,半插江潭,遏阻洄瀾,有“伏波勝景”之美稱。(非一般傳統購物站,此為景區體驗活動與景區企業相結合的展示商場)
u華發商都:是珠海的一個商業街區,位於珠海市香洲區珠海大道8號,由珠海華發股份投資開發。2014年5月28日正式開業。全商業區涵蓋服裝、飲食、兒童樂園以及精品書店等業態。其建築以灰色和白色為主,呈現流線型,其外部廣場擁有音樂噴泉和「香洲紅葉」雕塑,華發股份宣稱華發商都是珠海最高端的商業中心。
▲早餐:酒店內用/午餐:桂北魚風味RMB
50/晚餐:粵菜風味RMB
50
▲住宿:(當地品牌)
珠海華楓酒店/或嘉遠世紀酒店/或同級
|
第6天
|
珠海v
(人工島
或 橫琴關口過關)澳門Q高雄
|
*此時6天的旅遊已近尾聲,天下無不散的筵席,時間就在相機美窗中飛去!該回家整理美麗回憶的時候,記得要把您的快樂與我們分享!後前往機場搭乘班機,返回溫暖的家,期待下回再相會。
※溫馨小提示:高雄飛澳門此班機機上僅提供簡易輕食 (如熱狗堡),
▲早餐:酒店內用 午餐 機上輕食
▲住宿:溫暖的家

|